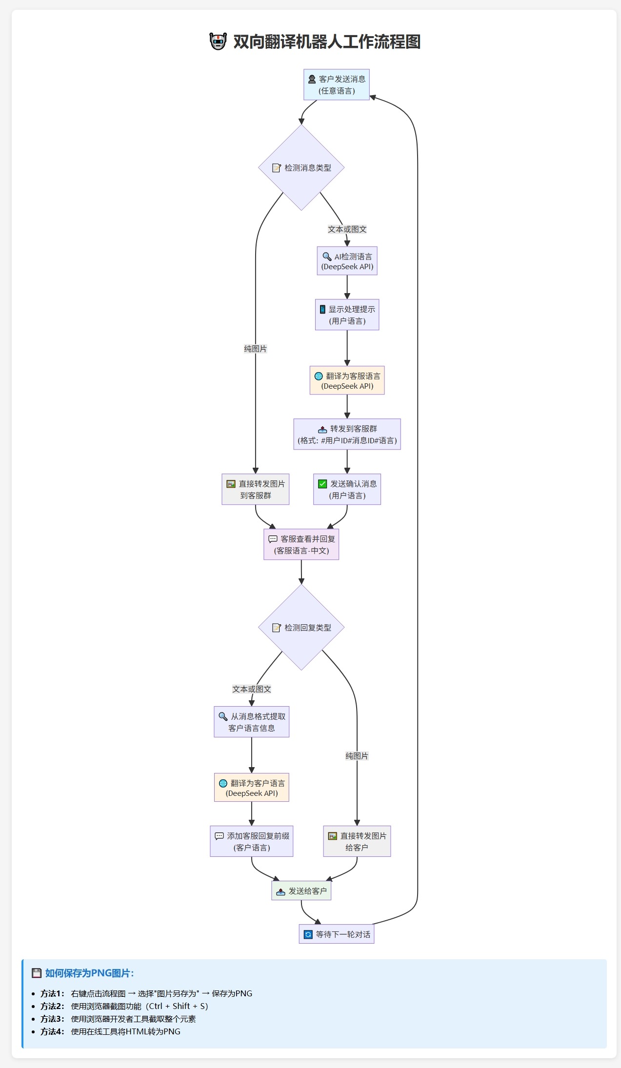
Telegram AI全自动翻译客服机器人源码/带视频搭建教程 2026-01-21 其他源码 5 推广 简介: Telegram AI全自动翻译客服机器人源码/带视频搭建教程 功能说明: 1.双向功能,这个不用说 2.将客户消息翻译为客服配置的指定语言,不管客户消息是哪个国家的语言,只要是Deepseek能识别的语言都可以。 3.将客户发送的消息翻译为符合客户国家口语习惯的语言 图片: 资源下载下载价格免费立即购买 原文链接:https://mbt.dbdy5.com/2026/01/21/telegram-ai%e5%85%a8%e8%87%aa%e5%8a%a8%e7%bf%bb%e8%af%91%e5%ae%a2%e6%9c%8d%e6%9c%ba%e5%99%a8%e4%ba%ba%e6%ba%90%e7%a0%81-%e5%b8%a6%e8%a7%86%e9%a2%91%e6%90%ad%e5%bb%ba%e6%95%99%e7%a8%8b/,转载请注明出处。 0
评论0